证券时报网络版郑重声明经证券时报社授权,证券时报网独家全权代理《证券时报》信息登载业务。本页内容未经书面授权许可,不得转载、复制或在非证券时报网所属服务器建立镜像。欲咨询授权事宜请与证券时报网联系 (0755-83501827) 。 |
大连橡胶塑料机械股份有限公司发行股份及支付现金购买资产并募集配套资金暨关联交易预案 2014-07-25 来源:证券时报网 作者:
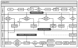
(上接B10版) 卓越鸿昌针对目前国内大多数机械手只有2至3个自由度的现状研发的6自由度全自动机械臂实现了定位空间中任意位置和方位的物体。运动机构的升降、伸缩、旋转等独立运动方式,称为机械手的自由度。自由度是机械手设计的关键参数。自由度越多,机械手的灵活性越大,通用性越广,其结构也越复杂。机械臂横行、上下、引拔臂采用高刚性精密直线线性滑轨,耐磨耗,地噪音,平均寿命长。 卓越鸿昌研发的六自由度全自动机械臂封装工序实现了码垛和封装的无缝对接,动作灵活、运动惯性小,通用性强,并且极大的减省了人工,提高了工作效率,降低了人工、材料成本。 (三)业务流程及经营模式 1、生产的业务流程 卓越鸿昌依据客户的个性化需求,采取定制化生产方式。卓越鸿昌利用行业积累的技术优势和对消费者需求的综合判断,摒弃了传统的成型装备生产企业简单供应设备的模式,通过整合技术、项目资源提供整体解决方案,在把握核心技术的同时,利用自身的综合服务能力满足客户需求,形成了以客户需求为起点,通过方案设计、厂区布局、工艺流程设计、产品设计、设备提供、安装调试、售后服务等一系列服务流程,构成一体化的整体解决方案。 ■ 卓越鸿昌的整体解决方案作为创新的经营模式,大幅度提高了整体竞争力和服务水平,有利于客户合作关系的稳定,提高了品牌效应,有利于市场规模的不断扩大。 2、经营模式 (1)采购模式 卓越鸿昌生产所需主要原材料包括钢材、电器件、电控件、液压和传动系统元件。 卓越鸿昌按照市场价格进行原材料采购。其中钢材作为卓越鸿昌所需的主要原材料,市场供应充足,卓越鸿昌根据产品订单和实际需要从国内供应商采购,与供应商建立了长期稳定的合作关系,钢材供应相对稳定。 卓越鸿昌所需的其它原材料,包括油泵配件、电机、减速机、电控系统、液压配件等,由公司直接向其他厂家采购,具体方式为:由公司采购部、生产部和质检部对供应商进行评估,确定合格供应商范围,按照公司质量管理体系要求对所购产品进行严格的质量控制和过程监督,原材料达标后方进行交易采购。 卓越鸿昌与主要原材料供应商建立了直接、稳定、长期的供应关系,形成了较为稳定的原材料供应渠道,建立了良好的长期合作关系。 在供应商选择方面,卓越鸿昌执行合格供应商制度。制定了《供应商管理程序》,并由采购部、生产部、质检部对供应商进行年度考核,以决定下年度《合格供方名单》并根据其分析结果决定是否选择新的供应商。卓越鸿昌根据订单及生产经营计划,采用持续分批量的形式向原料供应商进行采购。 (2)生产模式 卓越鸿昌主要根据客户订单安排生产。 卓越鸿昌根据客户的实际需求、具体情况提供购买建议,并由客户确定后,交由公司的生产部门按照方案要求生产,保证按时生产、发货以满足客户需求。 生产环节的具体负责部门及工作流程如下: ■ (3)销售模式 由于行业客户所处地理位置、生产原材料以及工厂规模不同,客户对公司产品的需求各不相同。因此,卓越鸿昌销售采用订单销售的模式,根据客户实际需要安排生产和销售。 由于成型装备行业本身具有单品价值高的特点,为规避销售风险,卓越鸿昌销售采取先付定金后安排生产的模式。公司销售价格是根据“成本加成”的原则,加成幅度参照市场价格及与客户的协商而定。 卓越鸿昌主要通过参加国内外大型展会的方式开拓潜在客户,通过长期在相关杂志、报纸、网站上刊登广告进行产品宣传和业务联系。 卓越鸿昌销售流程如下: ■ (四)技术研发情况 1、研发机构设置 卓越鸿昌负责生产技术和产品设计研发的部门是技术研发部,为福建省省级企业技术中心。技术研发部自成立以来,围绕智能化环保专用设备以及配套设备、配件的生产技术进行改进,同时研发大型机电液一体化成型装备行业制高点的新产品:海格力斯18型全自动生产线、智能固废处置移动工厂,取得了多项成果,并已取得或正在申请相关专利,为公司未来发展奠定了良好的基础。 卓越鸿昌技术研发部具体组织架构如下: ■ 卓越鸿昌的技术研发部承担着公司新产品研发、技术革新、新工艺、新设备的研究应用职能。技术研发部职能情况如下: (1)由企业技术中心主任(总经理兼任)、技术部经理负责组织企业技术战略的拟定、研发项目的批准立项、技术研发方面的重大决策;各类技术研发工作的策划、监督和指导。样机生产部主要根据研发立项组织样机的试制。产品中试部主要负责测试样机性能是否达到设计要求。 (2)由公司内部技术骨干组成的技术团队。主要负责重点技术创新项目的研发、中试、生产转化等环节的前期方案论证;技术管理工作计划、管理制度的制定;促进安全、环保、节能减排等新技术、新材料、新工艺、新配方、新设备的研究和推广应用。 2、研发人才队伍 卓越鸿昌以董事长兼总经理傅志昌先生作为研发团队的带头人,团队人员包括技术骨干及30余位技术人员,技术骨干平均具有十余年的行业经验,在长期的工作实践中创新成果丰富。 3、核心技术情况和技术水平 卓越鸿昌拥有4项核心技术,62项专利,其中发明专利8项,实用新型专利54项。 卓越鸿昌的核心技术如下: ■ 构成卓越鸿昌4项核心技术的产品实用技术创新点如下: ■■ 五、交易标的最近三年及一期主要财务数据 卓越鸿昌最近三年及一期未经审计的主要财务数据如下: 单位:万元 ■ 六、交易标的最近三年及一期利润分配情况 报告期内,卓越鸿昌共进行了三次利润分配,具体如下: 2012年3月22日,卓越鸿昌2011年年度股东大会审议通过了《关于2011年度利润分配方案的议案》:经大华会计师事务所大华审字[2012]109号《审计报告》审计,截止2011年12月31日,卓越鸿昌累计未分配利润为8,726.84万元,以截至2011年12月31日公司总股本6,000万股为基数,每10股派发现金红利5元(含税),共计分配利润3,000万元。其中,其中向鸿昌投资分配利润2,100万元,向兴旺投资分配利润750万元,向卓越咨询分配利润150万元,本次利润分配方案已经实施完毕。 2012年11月26日,卓越鸿昌2012年度第二次临时股东大会审议通过了《关于审议公司滚存利润分配方案的议案》:以截至2011年12月31日卓越鸿昌总股本6,000万股为基数,每10股派发现金红利5元(含税),共计分配利润4,020万元。其中向鸿昌投资分配利润2,814万元,向兴旺投资分配利润1,005万元,向卓越咨询分配利润201万元,本次利润分配方案已经实施完毕。 2014年5月5日,卓越鸿昌2013年度股东大会审议通过了《关于审议公司2013年度利润分配方案的议案》:以公司截至2013年12月31日总股本6,000万股为基数,按全体股东股份持有率派发,共计分配利润2,000万元,其中向鸿昌投资分配利润1,400万元,向兴旺投资分配利润500万元,向卓越咨询分配利润100万元。 七、交易标的预估情况 本次发行股份及支付现金购买资产标的资产的评估基准日拟定为2014年6月30日。 (一)拟购买资产的预估值 本次交易标的资产截至2014年6月30日未经审计的账面净资产为13,954.77万元,预计评估价值为56,000万元,评估增值率约为301%。 (二)本次评估假设 本次评估收益预测的假设条件如下: 1、一般假设 (1)假设评估基准日后被评估单位持续经营; (2)假设评估基准日后被评估单位所处国家和地区的政治、经济和社会环境无重大变化; (3)假设评估基准日后国家宏观经济政策、产业政策和区域发展政策无重大变化; (4)假设和被评估单位相关的利率、汇率、赋税基准及税率、政策性征收费用等评估基准日后不发生重大变化; (5)假设评估基准日后被评估单位的管理层是负责的、稳定的,且有能力担当其职务; (6)假设被评估单位完全遵守所有相关的法律法规; (7)假设评估基准日后无不可抗力对被评估单位造成重大不利影响。 2、特殊假设 (1)假设评估基准日后被评估单位采用的会计政策和编写本评估报告时所采用的会计政策在重要方面保持一致; (2)假设评估基准日后被评估单位在现有管理方式和管理水平的基础上,经营范围、方式与目前保持一致; (3)假设评估基准日后被评估单位的现金流入为平均流入,现金流出为平均流出。 本次评估结果的计算是以评估对象在评估基准日的状况和评估报告对评估对象的假设和限制条件为依据进行。根据资产评估的要求,认定这些假设在评估基准日时成立,当未来经济环境发生较大变化,将不承担由于假设条件改变而推导出不同评估结论的责任。 (三)拟购买资产的评估方法 本次评估分别采用整体收益法以及资产基础法。资产基础法是指在合理评估企业各分项资产价值和负债的基础上确定评估对象价值的评估思路,即将构成企业的各种要素资产的评估值加总减去负债评估值求得企业股东权益价值的方法;收益法是从企业的未来获利能力角度出发,反映了企业各项资产的综合获利能力。 资产基础法和收益法评估结果差异的主要原因包括: 1、资产基础法反映标的公司的历史成本和各项资产现实市场价值总和,是单个资产价值的简单加和,而无法体现各单项资产带来的协同效应价值; 2、标的公司资产运营的效率较高,盈利能力较强,因而产生一定程度的在有形资产项内无法核算的资产溢价; 3、标的公司在生产经营过程中可能存在某些未能核算的无形资产,如:专营领域优势、专有技术、营销网络、客户资源、人力资源、管理团队及企业商誉等,而资产基础法评估结果中没有包括企业未在账面列示的上述无形资产的价值。 本次评估最终确定选取收益法评估结果作为评估结论,主要原因如下:较收益法而言,资产基础法评估结果未能从整体上体现出卓越鸿昌各项业务的综合获利能力及整体价值,而收益法从卓越鸿昌的未来获利角度考虑,综合考虑了其品牌竞争力、客户资源价值、技术经验等各项资源优势。因此,交易各方认为收益法评估结果更能客观合理的地反映卓越鸿昌股东全部权益价值。根据上述分析,评估报告采用收益法评估结果。 (四)收益法具体方法和模型的选择 1、收益法的具体方法 收益法的基本思路是通过估算资产在未来的预期收益,采用适宜的折现率折算成现时价值,以确定评估对象价值的评估方法。即以未来若干年度内的企业自由现金流量作为依据,采用适当折现率折现后加总计算得出经营性资产价值,然后再加上溢余资产、非经营性资产价值,减去有息债务得出股东全部权益价值。溢余资产是指与企业收益无直接关系的,超过企业经营所需的多余资产,主要包括溢余现金、闲置的资产。非经营性资产、负债是指与企业经营业务收益无直接关系的,未纳入收益预测范围的资产及相关负债。有息债务主要是指被评估单位向金融机构或其他单位、个人等借入款项,如:短期借款、长期借款、应付债券,本次采用成本法评估。 2、收益法评估模型及公式 本次收益法评估模型考虑企业经营模式,采用合并报表口径,选用企业自由现金流折现模型。 股东全部权益价值=企业整体价值-付息债务价值 企业整体价值=经营性资产价值+溢余及非经营性资产价值 经营性资产价值=明确的预测期期间的自由现金流量现值+明确的预测期之后的自由现金流量现值之和P,即 ■ 其中:Fi:评估基准日后第i年预期的企业自由现金流量; Fn:预测期末年预期的企业自由现金流量; r:所选取的折现率; n:预测期; g:未来收益每年增长率,如假定n年后Fi不变,g取零。 (五)收益预测过程 1、对企业管理层提供的未来预测期期间的收益进行复核。 2、分析企业历史的收入、成本、费用等财务数据,结合企业的资本结构、经营状况、历史业绩、发展前景,对管理层提供的明确预测期的预测进行合理的调整。 3、在考虑未来各种可能性及其影响的基础上合理确定评估假设。 4、根据宏观和区域经济形势、所在行业发展前景,企业经营模式,对预测期以后的永续期收益趋势进行分析,选择恰当的方法估算预测期后的价值。 5、根据企业资产配置和固定资产使用状况确定营运资金、资本性支出。 (六)折现率选取 1、折现率,又称期望投资回报率,是收益法确定评估价值的重要参数。 2、按照收益额与折现率口径一致的原则,本次评估收益额口径为企业净现金流量,则折现率选取加权平均资本成本(WACC)。 WACC是期望的股权回报率和所得税调整后的债权回报率的加权平均值。 折现率(加权平均资本成本,WACC)计算公式如下: ■ (七)标的资产预估值增值的原因 本次交易标的资产评估增值率约为301%。收益法是从企业的未来获利能力角度出发,反映了企业各项资产的综合获利能力。收益法的评估结果包含了企业拥有的业务渠道、人才团队、研发能力及商誉等无形资源价值,而这些无形资产未在账面反映,收益法客观、全面的反映了被评估单位的内在价值。对标的公司采用收益法预估作价更能反映其企业,因此有较大幅度的评估增值。 八、交易标的出资及合法存续情况 本次交易标的资产为鸿昌投资、兴旺投资、卓越咨询持有的卓越鸿昌100%的股权。 (一)依据对卓越鸿昌历次出资验资报告的核查,截至本预案签署日,卓越鸿昌股东已全部缴足卓越鸿昌的注册资本,实际出资与工商登记资料相符,不存在虚假出资、延期出资、抽逃出资等违反作为股东所应当承担的义务及责任的行为。 (二)卓越鸿昌自成立之日起至今合法有效存续,不存在法律、法规、其他规范性文件及其《公司章程》规定的需要终止的情形。 九、交易标的未决诉讼情况 截至本预案签署日,卓越鸿昌不存在重大未决诉讼情况。 十、关联方资金占用及对外担保情况 截至本预案签署日,卓越鸿昌不存在资金被其控股股东、实际控制人及其关联方非经营性占用的情形、不存在对外担保。 第六节 本次发行股份的定价依据 大橡塑及其香港子公司拟以发行股份及支付现金相结合的方式购买卓越鸿昌100%股权。 本次发行股份包含购买鸿昌投资、卓越咨询持有的卓越鸿昌合计75%股权的非公开发行股份购买资产,以及向包括公司控股股东大连国投集团全资子公司国创投资在内的不超过10名符合条件的特定对象非公开发行股票募集配套资金两部分,定价基准日均为第六届董事会第二次会议决议公告日。 一、非公开发行股份购买资产部分 根据《重组办法》的规定,向鸿昌投资、卓越咨询发行股份购买资产的发行价格为定价基准日前二十个交易日股票交易均价,即8.24元/股。 二、配套资金募集部分 根据《发行管理办法》、《实施细则》等相关规定,向包括公司控股股东大连国投集团全资子公司国创投资在内的不超过10名符合条件的特定对象非公开发行股票募集配套资金的发行价格不低于定价基准日前二十个交易日股票交易均价的90%,即7.41元/股,最终发行价格将由公司提请股东大会授权董事会根据询价结果确定。 国创投资不参与募集配套资金非公开发行股份的询价过程,但无条件接受询价结果并与其他股份认购方以相同价格认购。 最终发行价格尚需经本公司股东大会批准。在定价基准日至发行日期间,公司如有派息、送股、资本公积金转增股本等除权、除息事项,将按照上交所的相关规则对发行价格作相应调整 第七节 本次交易对上市公司的影响 一、对公司主营业务的影响 大橡塑主要从事橡胶工业设备及配套件、塑料工业设备及配套件、上述产品成套工程的设计、制造、安装、销售、维修,主要生产大型、重型橡胶塑料机械,现已拥有开炼机、密炼机、压延机、挤出压片机等橡胶机械的先进生产技术。经过不懈的努力,橡胶机械产品的品种、质量和技术水平不断攀升,成为了国内领先、国际一流的橡胶、塑料机械供应商。 本次交易拟收购的卓越鸿昌专注从事智能化环保专用设备和配套设备、配件的研发、生产和销售,以及整体解决方案的设计和一体化服务。主营业务产品为机电液一体化成型装备及配套设备、配件,包括免托板机电液一体化成型设备、海格力斯机电液一体化成型设备、全自动机电液一体化成型设备、半自动机电液一体化成型设备、基本型机电液一体化成型设备。卓越鸿昌为业内领先的智能化环保专用设备及整体解决方案供应商,具备良好的市场声誉。 标的公司所从事的智能化环保专用设备制造与公司所从事的橡胶塑料机械制造业务同为先进制造业且均属于专业设备制造和工业自动化范畴,双方在业务特点、发展理念、目标市场、人才专业结构、生产及销售模式等方面均具有相似性,在销售市场、营销管理、技术研发、融资渠道等方面整合与协同的空间广阔,本次交易不会改变公司目前从事的主营业务。 二、对公司盈利能力的影响 根据卓越鸿昌报告期内主要财务数据(见“第五节 交易标的基本情况 五、交易标的最近三年及一期主要财务数据”),标的资产的盈利能力较强,资产负债结构合理。其中标的公司净利润率及毛利率均较高,远高于机械行业的市场平均水平,盈利能力将持续快速增长。通过本次收购,有助于提升上市公司资产总额、收入水平和盈利能力。 本公司通过本次交易收购的卓越鸿昌拥有专业领域领先的技术、优质的产品、良好的品牌以及稳定的客户和业务渠道,资产质量良好、盈利能力较强。标的资产整合到上市公司后,将优化上市公司产品体系和市场布局,提高上市公司总体市场份额,扩大上市公司的业务规模,提升上市公司的综合竞争力,公司未来营业收入、利润总额将得到大幅提高。 三、对同业竞争的影响 本次交易前,大橡塑从事橡胶工业、塑料工业设备及配套件及上述产品成套工程的设计、制造、安装、销售、维修业务;卓越鸿昌从事环保型砌块自动成型装备和配套设备、配件的研发、生产和销售,以及整体解决方案的设计和一体化服务。本次交易完成后,卓越鸿昌将成为大橡塑的子公司;鸿昌投资、卓越咨询、傅志昌及其控制的其他企业均不从事与大橡塑主营业务相同、相近或构成竞争的业务,不会产生同业竞争。 同时为避免交易对方鸿昌投资、卓越咨询及其控制的企业与上市公司产生同业竞争,鸿昌投资、卓越咨询、傅志昌分别出具了避免同业竞争的承诺函,具体内容如下: 鸿昌投资承诺:“为充分保护上市公司及其股东利益,本次交易完成后,保证采取有效措施,避免本公司及本公司下属企业从事与大橡塑及其下属企业构成或可能构成同业竞争的业务或活动。” 卓越咨询承诺:“为充分保护上市公司及其股东利益,本次交易完成后,保证采取有效措施,避免本公司及本公司下属企业从事与大橡塑及其下属企业构成或可能构成同业竞争的业务或活动。” 傅志昌承诺:“为充分保护上市公司及其股东利益,本次交易完成后,保证采取有效措施,避免本人及下属企业从事与大橡塑及其下属企业构成或可能构成同业竞争的业务或活动。” 四、对关联交易的影响 本次发行股份募集配套资金的交易对方为大连国投集团全资子公司国创投资,截至本预案出具日,大连国投集团持有本公司41.53%的股份,为本公司控股股东,故本次交易构成关联交易。本次交易后,大橡塑与大连国投集团及国创投资不会产生新的关联交易。 为减少和规范与交易对方鸿昌投资、卓越咨询、傅志昌及其控制的企业之间未来的关联交易,鸿昌投资、卓越咨询、傅志昌分别出具了减少和规范关联交易的承诺函,具体内容如下: 鸿昌投资承诺:“本公司及本公司下属企业将采取有效措施,尽量避免或减少与大橡塑及其下属企业之间的关联交易。对于无法避免或有合理理由存在的关联交易,本公司将与大橡塑依法签订规范的关联交易协议,并按照有关法律、法规、规章、其他规范性文件和公司章程的规定履行批准程序;关联交易价格依照与无关联关系的独立第三方进行相同或相似交易时的价格确定,并保证关联交易价格具有公允性;保证按照有关法律、法规和公司章程的规定履行关联交易的信息披露义务,以确保不发生有损于大橡塑及其股东利益的关联交易。” 卓越咨询承诺:“本公司及本公司下属企业将采取有效措施,尽量避免或减少与大橡塑及其下属企业之间的关联交易。对于无法避免或有合理理由存在的关联交易,本公司将与大橡塑依法签订规范的关联交易协议,并按照有关法律、法规、规章、其他规范性文件和公司章程的规定履行批准程序;关联交易价格依照与无关联关系的独立第三方进行相同或相似交易时的价格确定,并保证关联交易价格具有公允性;保证按照有关法律、法规和公司章程的规定履行关联交易的信息披露义务,以确保不发生有损于大橡塑及其股东利益的关联交易。” 傅志昌承诺:“本人及本人下属企业将采取有效措施,尽量避免或减少与大橡塑及其下属企业之间的关联交易。对于无法避免或有合理理由存在的关联交易,本人将与大橡塑依法签订规范的关联交易协议,并按照有关法律、法规、规章、其他规范性文件和公司章程的规定履行批准程序;关联交易价格依照与无关联关系的独立第三方进行相同或相似交易时的价格确定,并保证关联交易价格具有公允性;保证按照有关法律、法规和公司章程的规定履行关联交易的信息披露义务,以确保不发生有损于大橡塑及其股东利益的关联交易。” 第八节 本次交易涉及的有关报批事项及风险因素 一、本次交易方案尚需表决通过或核准的事项 2014年7月24日,本公司第六届董事会第二次会议审议并批准了本次重组的预案及相关协议;同日,卓越鸿昌召开股东大会决定与本公司进行本次交易,鸿昌投资、兴旺投资、卓越咨询履行了应履行的决策程序,国创投资召开董事会审议批准本次交易及与本公司签署《股份认购协议》。 因相关审计、评估、盈利预测工作尚未完成,本公司将在完成上述工作后再次召开董事会。本次交易尚待本公司第二次董事会审议通过、股东大会审议批准,国有资产监督管理部门批准以及中国证监会核准。本次交易能否取得上述批准或核准存在不确定性,存在可能无法获得批准的风险。 二、本次交易的相关风险因素 (一)本次重组可能取消的风险 本次重组过程中,公司按相关法律法规严格执行了内幕信息管理制度,但仍不排除有关机构和个人利用本次交易内幕信息进行内幕交易的可能,公司存在因股价异常波动或异常交易可能涉嫌内幕交易而暂停、终止或取消本次交易的风险。 考虑到本次重组涉及程序较复杂,相关审计、评估及盈利预测审核工作量较大,本次重组存在因上述因素导致上市公司在审议本次重组事项的首次董事会决议公告后6个月内未能发布召开股东大会的通知,而被暂停、中止或取消的风险。 若本次重组因上述某种原因或其他原因被暂停、中止或取消,而上市公司又计划重新启动重组,则交易定价及其他交易条件都可能较本预案中披露的重组方案发生重大变化,提请投资者注意投资风险。 (二)审批风险 本次重组尚需多项条件满足后方可实施,包括但不限于本公司股东大会审议通过本次交易方案,国有资产监督管理部门批准本次交易方案及中国证监会核准本次交易方案。本次交易能否通过上述批准或核准存在不确定性,上述事项获得通过及核准的时间也存在不确定性。因此,本次重组存在审批风险。 (三)调整重组方案风险 截至本预案签署日,本次交易中标的资产的审计、评估、盈利预测审核等工作尚未完成,本预案披露各项方案内容仅为本次重组的初步方案,最终交易方案内容将在本次重组正式方案中予以披露,因此本次重组方案可能存在需要调整的风险。 (四)重组后上市公司可能面临公司治理风险 本次交易完成后卓越鸿昌将成为本公司的子公司。虽然本公司和卓越鸿昌均具有一定的业务规模和较高的市场地位,但是在经营模式和企业内部运营管理系统等方面存在的差异将为本公司日后整合带来一定难度。如公司的组织管理体系和人力资源不能满足资产规模扩大后对管理制度和管理团队的要求,公司的生产经营和业绩提升将受到一定影响,卓越鸿昌与大橡塑之间能否顺利实现整合、发挥协同效应具有不确定性。 (五)标的资产估值增值幅度较大和盈利预测风险 本次交易标的资产截至2014年6月30日未经审计的账面净资产为13,954.77万元,预计评估价值为56,000万元,评估增值率约为301%。标的资产作价依据收益法评估结果,若未来盈利水平达不到资产评估的预测水平,则本次交易存在价值高估风险。 (六)本次交易形成的商誉减值风险 本次交易完成后,在上市公司合并资产负债表中将形成一定金额的商誉。根据《企业会计准则》规定,本次交易形成的商誉不作摊销处理,但需在未来每年年度终了进行减值测试。如果卓越鸿昌未来经营状况恶化,则存在商誉减值的风险,从而对上市公司当期损益造成不利影响,提请投资者注意。 本次交易完成后,本公司将利用上市公司和卓越鸿昌在技术、渠道、市场、资金等方面的互补性进行资源整合,力争通过发挥协同效应,保持并提高卓越鸿昌的竞争力,以便尽可能降低商誉减值风险。 (七)业绩补偿承诺违约风险 本次交易中,鸿昌投资承诺在2014年、2015年、2016年此连续会计年度如卓越鸿昌的经营情况未达预期目标,对大橡塑承担必要的业绩补偿义务。若鸿昌投资持有股份或自有资产不足以履行相关补偿时,则存在业绩补偿承诺可能无法执行的违约风险。 (八)宏观经济变化风险 如国家宏观经济环境发生较大变化,国家宏观政策从适度宽松的货币政策转而实施紧缩性的货币政策,缩减信贷规模;或国家经济运行未能保持持续增长,固态废物处理设备等市场上游产业因宏观经济和市场影响造成开工不足,从而使得卓越鸿昌部分客户出现资金紧张,限制或减少了投资及购买设备的意愿,则将对卓越鸿昌的市场拓展和经营业绩产生一定影响。 (九)税收优惠政策变化风险 根据财政部、国家税务总局相关税收优惠政策,并经地方税务局批准,目前卓越鸿昌为高新技术企业,享受15%企业所得税率的税收优惠政策,如未来税收政策发生变化或卓越鸿昌后继未取得高新技术企业资格,将对标的资产的净利润产生一定影响。 第九节 保护投资者合法权益的相关安排 一、公司及相关信息披露义务人将严格按照《证券法》、《重组办法》、《上市公司信息披露管理办法》、《通知》等相关规定,切实履行信息披露义务。在本次交易过程中,公司将及时、公平、真实、准确、完整地披露相关信息,保护公司股东及公众投资者的知情权。 二、公司聘请会计师、资产评估师对交易标的资产进行审计、评估和盈利预测审核工作,并聘请独立财务顾问和律师对本次交易的合规性及风险、实施情况、资产过户情况进行核查,并发表专业意见,确保本次交易合法合规,定价公允,保护公司及股东的合法权益。 三、因本次交易构成关联交易,本公司在召开董事会、股东大会审议相关议案时,将严格执行关联交易的审批程序,关联董事及关联股东回避表决。同时相关议案须由独立董事事前认可并发表独立意见。 四、本次交易相关议案将提交股东大会表决,公司股东大会将采取现场投票与网络投票相结合的方式。公司将通过上证所系统向公司股东提供网络形式的投票平台,股东可以在网络投票时间内通过网络方式行使表决权。 五、本次交易对方鸿昌投资承诺:所持有的本次发行股份自本次发行结束之日起至三十六个月届满之日和其在《业绩补偿协议》中业绩补偿义务履行完毕之日中的较晚日之前不得转让。上述限售期届满后,该等股份转让和交易按届时有效的法律、法规、中国证监会及上海证券交易所的有关规定执行。 本次交易对方卓越咨询承诺:所持有的本次发行股份自本次发行结束之日起十二个月内不得转让。上述限售期届满后,该等股份转让和交易按届时有效的法律、法规、中国证监会及上海证券交易所的有关规定执行。 本次交易对方国创投资承诺:所持有的本次发行股份自本次发行结束之日起三十六个月内不得转让。上述限售期届满后,该等股份转让和交易按届时有效的法律、法规、中国证监会及上海证券交易所的有关规定执行。 六、本次交易中,卓越鸿昌控股股东鸿昌投资承诺,在2014年、2015年、2016年此连续三个会计年度内,如卓越鸿昌的经营情况未达预期目标,则鸿昌投资对大橡塑承担必要的业绩补偿义务。 第十节 独立董事意见 本公司独立董事基于独立判断的立场,在仔细审阅了本次重大资产重组预案的相关材料后,经审慎分析,发表如下独立意见: 一、本次重大资产重组预案以及签订的相关协议,符合《公司法》、《证券法》、《重组管理办法》、《发行管理办法》及其他有关法律、法规和中国证监会颁布的规范性文件的规定,本次重大资产重组预案具备可操作性。 二、公司本次交易的相关议案经公司第六届董事会第二次会议审议通过。董事会会议的召集召开程序、表决程序及方式符合《公司法》、公司章程以及相关规范性文件的规定。 三、本次交易标的资产的最终交易价格将以评估值为依据,由各方在公平、自愿的原则下协商确定,资产定价原则公平、合理,不会损害中小投资者利益。 四、通过本次重大资产重组的实施,本公司主营业务得到加强,增强了本公司的盈利能力,提高了资产质量。有利于公司的持续稳定发展,从根本上符合公司全体股东的利益,特别是广大中小股东的利益。 五、本次重大资产重组构成关联交易,本次董事会审议和披露重大资产重组事项的程序符合国家法律法规、政策性文件和本公司章程的有关规定。 六、本次重大资产重组行为符合国家有关法律、法规和政策的规定,遵循了公开、公平、公正的准则,符合上市公司和全体股东的利益,对全体股东公平、合理。 第十一节 独立财务顾问的核查意见 本独立财务顾问根据《公司法》、《证券法》、《重组办法》、《规定》、《决定》、《实施细则》、《准则26号》以及《业务指引》等法律、法规和相关规定,经过核查大橡塑和交易对方提供的为出具专业意见所需的资料,了解大橡塑和标的资产的经营情况及其面临的风险和问题,对大橡塑和交易对方披露的内容进行独立判断后认为: 大橡塑本次交易符合《公司法》、《证券法》、《重组办法》、《规定》、《准则26号》等相关法律法规及规范性文件中关于上市公司重大资产重组的基本条件。大橡塑编制的重组预案等信息披露文件符合中国证监会及上海证券交易所规定的相关要求,所披露的信息真实、准确、完整,不存在虚假记载、误导性陈述或者重大遗漏。 第十二节 连续停牌前公司股票价格的波动情况及股票交易自查报告 一、连续停牌前公司股票价格的波动情况 按照中国证监会《关于规范上市公司信息披露及相关各方行为的通知》(证监公司字[2007]128号)等法律法规的要求,大橡塑对股票连续停牌前股价波动的情况进行了自查,结果如下: 大橡塑在本次重大资产重组停牌前最后一个交易日(2014年4月11日)公司股票收盘价为7.73元/股,前第20个交易日(2014年3月14日)收盘价为8.08元/股,该20个交易日公司股票价格累计涨幅为-4.33%;同期上证综指累计涨幅6.30%,上证工业行业指数涨幅6.61%,剔除大盘因素和同行业板块因素影响后的公司股票价格波动未超过20%。因此未达到《关于规范上市公司信息披露及相关各方行为的通知》(证监公司字[2007]128号)第五条的相关标准。 二、自查基本情况 根据《公开发行证券的公司信息披露内容与格式准则——第26号上市公司重大资产重组申请文件》(证监会公告[2008]13号)以及《关于规范上市公司信息披露及相关各方行为的通知》(证监公司字[2007]128号)的要求,就自2013年10月11日至2014年4月11日(以下简称“自查期间”)内上市公司、交易对方及其各自董事、监事、高级管理人员,相关专业机构及其他知悉本次交易的法人和自然人,以及上述相关人员的直系亲属(指配偶、父母、年满18周岁的成年子女,以下合称“自查范围内人员”)是否进行内幕交易进行了自查,并出具了自查报告。 根据各相关人员出具的自查报告与中国证券登记结算有限责任公司上海分公司查询结果,相关自查范围内人员买卖上市公司股票情况如下: (一)大橡塑及其董事、监事、高级管理人员买卖大橡塑股票的情况 张津现任大橡塑副总经理,其配偶王中夏在自查期间曾买卖大橡塑股票,具体情况如下: ■ 杨红现任大橡塑副总工程师、合资合作办主任,其女儿李舒婷在自查期间曾买卖大橡塑股票,具体情况如下: ■ 除上述买卖大橡塑股票行为外,根据中国证券登记结算有限责任公司上海分公司出具的信息披露义务人持股及股份变更查询证明,参与本次资产重组的大橡塑内幕信息知情人及其直系亲属在本次大橡塑股票停牌日前六个月内无交易及持有大橡塑流通股的行为。 (二)交易对方鸿昌投资、兴旺投资、卓越咨询、国创投资、大连国投集团及其董事、监事、高级管理人员买卖大橡塑股票的情况 李晓光现任大连国投集团董事,在自查期间曾买卖大橡塑股票,具体情况如下: ■ 除上述买卖大橡塑股票行为外,根据中国证券登记结算有限责任公司上海分公司出具的信息披露义务人持股及股份变更查询证明,本次重组交易对方鸿昌投资、兴旺投资、卓越咨询、国创投资以及大连国投集团内幕信息知情人及其直系亲属在本次大橡塑股票停牌日前六个月内无交易及持有大橡塑流通股的行为。 (三)标的资产卓越鸿昌及其董事、监事、高级管理人员买卖大橡塑股票的情况 根据中国证券登记结算有限责任公司上海分公司出具的信息披露义务人持股及股份变更查询证明,参与本次资产重组的卓越鸿昌内幕信息知情人及其直系亲属在本次大橡塑股票停牌日前六个月内无交易及持有大橡塑流通股的行为。 (四)参与本次资产重组的中介机构内幕信息知情人及直系亲属在自查期间内买卖大橡塑股票情况 根据中国证券登记结算有限责任公司上海分公司出具的信息披露义务人持股及股份变更查询证明,参与本次资产重组的中介机构内幕信息知情人及其直系亲属在本次大橡塑股票停牌日前六个月内无交易及持有大橡塑流通股的行为。 (五)相关股票买卖人员买卖上市公司股票行为的声明和承诺 针对上述自查期间内的买卖大橡塑股票的行为,王中夏、张津、李舒婷、杨红、李晓光已经出具《关于买卖大连橡胶塑料机械股份有限公司股票情况的说明》:上述买卖大橡塑股票的行为,是依据市场公开信息及个人判断做出的投资决策,在进行上述股票交易时未获得有关大橡塑重组事项的任何内幕信息,也未利用内幕消息从事任何交易、或将内幕消息透露给其他人以协助他人获利。 大连橡胶塑料机械股份有限公司 年 月 日 本版导读:
发表评论:财苑热评: |




